您好,现在是
欢迎您访问潍坊市寒亭区人民医院,本站祝您身体健康!
联系我们
加入收藏
设为首页
首 页
医院概况
党建专栏
党风廉政
科室介绍
专家介绍
先进设备
医疗技术
医护园地
健康指南
就医指南
医院简介
医院文化
科室设置
领导团队
联系我们
医院地图
就诊须知
服务流程
交通指南
科室电话
专家排班
通知公告
潍坊市寒亭区人民医院2026年护士
4-21
潍坊市寒亭区人民医院医用冷藏冰
4-17
潍坊市寒亭区人民医院药品冷藏冰
4-16
潍坊市寒亭区人民医院防病毒系统
4-15
潍坊市寒亭区人民医院雇主责任险
4-15
潍坊市寒亭区人民医院院内主道路
4-14
潍坊市寒亭区人民医院药品冷藏冰
4-9
潍坊市寒亭区人民医院防病毒系统
4-7
潍坊市寒亭区人民医院《文化宣贯
4-3
潍坊市寒亭区人民医院雇主责任险
4-2
就医指南
您现在的位置:
首页
>
通知公告
>正文
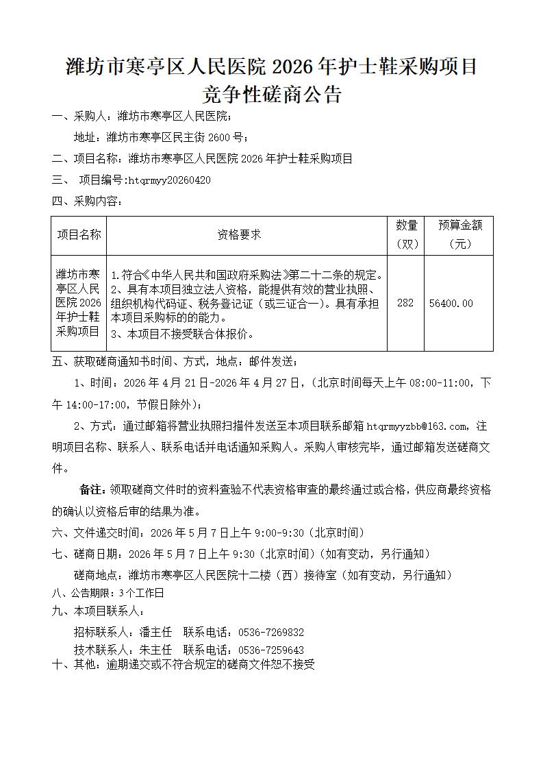
潍坊市寒亭区人民医院2026年护士鞋采购项目竞争性磋商公告
发布日期:2026/4/21 来源: 作者:
医院简介
|
医院文化
|
科室设置
|
领导团队
|
联系我们
|
医院地图
潍坊市寒亭区人民医院版权所
鲁ICP备14020041号-1
电话:
地址:山东省潍坊市寒亭区民主街2600号
技术支持:
潍坊新闻网